Solutions
Oracle Revenue Management Cloud Service (RMCS)
Oracle Revenue Management Cloud Service (RMCS) is a specialized cloud application designed to automate and streamline complex revenue recognition processes . It helps companies comply with major accounting standards like ASC 606 and IFRS 15, particularly when dealing with intricate subscription models, bundled products, and long-term contracts
RMCS Oracle offerings:
RMCS focuses on the accounting and reporting of revenue (splitting contract values, recognizing revenue over time, etc.) .
Oracle Revenue Management and Billing (or BRM) focuses on the operational side of billing (usage charging, invoice generation, payment collection) .
RMCS is often part of a larger Oracle ecosystem, integrating with Oracle ERP Financials (for General Ledger), Order Management, and other cloud applications to create a seamless Quote-to-Cash process .
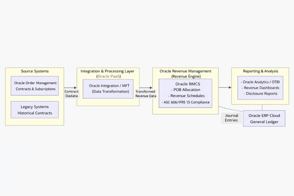
High-Level Architecture and Integration
Functional Flow within RMCS
1. Data Ingestion and Preparation: Contract and order lines are received from upstream systems like Order Management or legacy billing platforms. This data includes details about products, bundles, pricing, and contract terms.
2. Performance Obligation (POB) Identification and Allocation: This is the critical step for compliance. RMCS helps identify the distinct Performance Obligations (goods or services promised to a customer) within a contract. It then allocates the total transaction price to each POB, typically based on their relative Standalone Selling Prices (SSP). For complex scenarios, middleware may pre-process this allocation to handle custom business rules like bundle splits or residual amounts .
3. Revenue Schedule Creation: Based on the allocation and the contract’s fulfillment pattern (whether revenue is recognized at a “Point in Time” or “Over Time”), RMCS generates a detailed revenue recognition schedule for each POB .
4. Fulfillment and Recognition: As goods are shipped or services are delivered (fulfillment events), these triggers are sent to RMCS. The system then automatically recognizes the appropriate amount of revenue according to the predefined schedule.
5. Period Close and Reporting: At the end of each accounting period, RMCS facilitates the creation of journal entries to transfer recognized revenue into the General Ledger. It also provides real-time insights into revenue positions, deferred revenue balances, and other key metrics through dashboards and reports, supporting faster and more accurate period closures
Key Benefits and Business Impact
Organizations implement RMCS to achieve specific, measurable improvements in their financial operations
Accelerated Period Closure: The company experienced a 30% reduction in the overall book closure timeline (monthly/quarterly) with minimal reconciliation issues.
Improved Accuracy and Compliance: The solution handled complex bundle splits with accurate pricing information, ensuring compliance with ASC 606 and IFRS 15.
Seamless Integration: Custom integration between the billing system and RMCS enabled smooth, automated data flow, eliminating manual intervention.
Single Source of Truth: By migrating active and historical (three years) contract data into RMCS, the company created a unified repository for better reporting and analysis.
Future-Ready Technology:
The move from a legacy system to a flexible, cloud-based Oracle solution reduced operational costs and established a modern, scalable platform for revenue management.
Oracle Apex & VBCS Services
Why Trust ONAS as Your Trusted Oracle APEX and VBCS Development
we specialize in leveraging Oracle Autonomous Transaction processing Database and Oracle APEX and VBCS on cloud to deliver efficient and cutting-edge data management solutions. Our team of Oracle cloud experts delivers high-performance, scalable , and rapidly developed applications tailored to your business goals
APEX
Expert Oracle APEX Consultants
At ONAS, our Oracle application express consultants bring the experience of building robust and scalable solutions. With a rich understanding of capabilities offered by Oracle Application Express, we ensure that every project is tailored to your business’s unique requirements. Our team is dedicated to delivering solutions that are secure, efficient, and aligned with your strategy.
Proven Success Record in Oracle APEX Development
With thousands of hours of Oracle APEX development experience, Abacasys has successfully completed all manner of projects, ranging from small businesses to big enterprises, across various industries. A proven track record is also what ensures that every solution delivered is optimized for function, performance, and user experience. We focus on delivering value that translates into measurable
Cost-Efficient Oracle APEX Application Solutions
At ONAS, we are obsessed with delivering value without compromising on quality. From cost-effective Oracle APEX solutions that streamline processes and workflows for businesses to achieve efficiency in all ways possible, we ensure each client gains the maximum value on their investment while keeping costs under control through customized solutions that meet the unique needs of each and every one of our clients.
Customized Solutions for Diverse Industries
At ONAS, specializes in delivering Oracle APEX solutions aligned with specific industries and their business needs so that they can be useful for different sectors. Whether finance, health, or manufacturing, our consultants understand the industry specifics and adapt customized solutions to deliver results with maximum impact, ensuring each solution is relevant and worth it.
Oracle APEX Full Cycle Services
ONAS provides end-to-end Oracle APEX services, from consultation and design to implementation and support. The entire development cycle is taken care of for you, ensuring a hassle-free experience, right through to the implementation stage and beyond. Our experts work closely with you at each step of the development cycle, and even after we deploy your application, our team ensures that it continues to run smoothly. We work with you through every phase of the development process. Companies with Global Presence/Oracle APEX
Integrated Seamless Legacy Systems
ONAS integrates Oracle APEX applications into your legacy systems in such a way that changes can go unnoticed—and not at all disruptive to the daily operations. We work hand in glove with you to understand your existing infrastructure and then design solutions that enable seamless intercommunication between new applications and legacy systems, maximizing overall efficiency while minimizing downtime.
Oracle Visual Builder Cloud Service (VBCS)
Oracle Visual Builder Cloud Service (VBCS) offers a powerful and intuitive platform for developing web and mobile applications with minimal coding effort. Its visual development environment, robust integration capabilities, and support for custom code make it a versatile tool for both developers and business users. Whether you’re extending Oracle SaaS applications, creating custom business solutions, or building data-driven dashboards, VBCS provides the flexibility and scalability needed to bring your ideas to life. With built-in security, responsive design, and seamless deployment options, VBCS ensures that your applications are secure, user-friendly, and ready for the demands of modern businesses. As part of the Oracle Cloud ecosystem, VBCS is an essential tool for organizations looking to accelerate their digital transformation and deliver innovative solutions with agility and efficiency.
Oracle Visual Builder is the Software development PaaS (Platform as a service) service.
Oracle Visual Builder provides an easy way to create and host web and mobile applications in a secure Cloud environment.
The Visual Builder Cloud Service is the open-source standard which is a help to develop, deploy and collaborate in the Oracle Cloud.
It provides the development that is browser-based and mainly focuses on visual techniques of development that helps to create interfaces, business logic, and objects.
With drag and drop UI creation, visual logic definition, and declarative business object creation, development is streamlined.
Features Of VBCS Oracle
There are many features that visual builder may have to build mobile and Web Applications but the most important features of oracle vbcs are:
Nothing to Install: To run a visual builder, all you need is a browser and there is no need to download or install any software and that way you can start immediately.
Add Functionality: You can write the advance custom codes by using JavaScript, HTML 5, and CSS.
Visual Development: There is a feature of Drag & Drop of the components and also to set the properties on the live design surface and what you see is the same as you get at the time of execution
Your Data: Define new objects to store data related to your application. Replace spreadsheets with multi-user web applications
REST Services: Pick from the catalog of REST services, or invoke the other REST services with just a few clicks.
Mash-Up: Create a unified application that consumes services from multiple sources in combination with your own data objects.
Access Anywhere: Published applications are available in the Cloud from any desktop or mobile device.
Oracle Risk Management and Subscription Management
Oracle Risk Management and Subscription Management serve two fundamentally different but critical business functions. The following table provides a high-level comparison of their primary focus and key capabilities.
Oracle Risk Management
Aspect
Oracle Risk Management and Compliance
Primary Focus
Governance, internal control, and regulatory compliance (e.g., SOX, GDPR)
Core Objective
Identify, assess, and mitigate risks; prevent policy violations; certify user access
Key Capabilities
Continuous monitoring, access certification, financial reporting compliance, advanced controls, audit management
Oracle Subscription Management
Aspect
Oracle Subscription Management
Primary Focus
Managing the end-to-end lifecycle of subscription-based products and services
Core Objective
Automate billing, invoicing, and revenue recognition for recurring revenue models
Key Capabilities
Subscription ordering, pricing flexibility (usage, recurring, one-time), billing, renewals, amendments
📊 Oracle Risk Management and Compliance
The process within Oracle Risk Management can be visualized as a continuous cycle of identifying, assessing, and mitigating risks. Here is the typical high-level flow:
-
-
Setup and Configuration: This foundational phase enables the Risk Management offering and establishes the core system settings required for governance and control.
Defining Perspectives: Create structured sets of related values (such as business units and departments) that act as filters for reporting, analysis, and management oversight.
Importing Frameworks: Populate the system using your existing risk-control matrix or leverage pre-built Oracle models aligned with industry best practices.
Configuring Security: Assign appropriate job roles, duty roles, and data access roles to users to ensure secure and controlled access to system functionality. -
Define and Assess: This phase focuses on documenting, structuring, and evaluating the organization’s control environment.
Financial Reporting Compliance: Define business processes, identify associated risks, and establish mitigating controls. The system supports assessments, surveys, and reviews to validate control effectiveness.
Policy Management: Create, distribute, and manage policy documents while monitoring compliance across the organization to ensure governance standards are maintained. -
Monitor and Detect: This phase enables proactive identification of risks and control violations through automated monitoring.
Advanced Controls: Continuous monitoring is performed on business transactions and user access using predefined or custom models to detect policy breaches, anomalies, and potential fraud.
Risk Analysis: Develop and apply risk models to evaluate potential threats by assessing their likelihood and impact across various business processes.
-
Certify and Resolve: This phase manages the response to identified risks and ensures corrective actions are implemented effectively.
Access Certification: Managers or data owners periodically review and certify user role assignments to ensure access rights remain appropriate and compliant.
Incident Management: Policy violations and control exceptions are recorded as incidents, with structured workflows to track, investigate, assign tasks, and resolve issues efficiently.
Simulation and Remediation: The system enables simulation of corrective actions, such as modifying or revoking access, to assess impact before final implementation.Report and Audit: This phase ensures governance, transparency, and audit readiness across the organization.
Audit Management: Organizations can plan, execute, and document audits by defining audit scopes, assigning responsibilities, and generating compliance reports.
Dashboards and Reporting: Pre-built dashboards and analytical reports provide real-time visibility into risk and compliance posture, while audit logs ensure complete traceability of critical system changes.
📈 Oracle Subscription Management
Oracle Subscription Management focuses on the customer and revenue journey for subscription offerings. It connects front-end sales with back-end finance to automate the entire process .
Product and Pricing Definition: This is the starting point where you define what you sell and how you charge for it.
Dynamic Pricing Models: The system supports flexible pricing structures, including one-time fees, recurring subscriptions, tiered pricing, and usage-based or consumption models (e.g., pay-per-use or pay-per-API call).Order and Contract Management: Once products and pricing are defined, subscriptions can be sold and managed across multiple channels.
Customer Self-Service: Customers can independently create, monitor, upgrade, downgrade, renew, or cancel subscriptions through web or mobile portals without contacting a sales representative.
Contract Lifecycle Management: The system manages subscription terms, renewals, amendments, and modifications while maintaining full contract visibility and control.Fulfillment and Billing: This phase manages service delivery and ensures accurate and timely billing.
Integration with ERP: The solution integrates with ERP systems (such as Oracle Cloud ERP) to handle the complete order-to-revenue process and consolidate mixed orders into summary invoices.
Billing Automation: It automates recurring invoicing, prorated billing for mid-cycle changes, and usage-based consumption charges.
Accounts Receivable Integration: Subscription data integrates with Accounts Receivable to ensure accurate and timely payment processing.
Manage Amendments and Renewals: The subscription relationship is dynamic, and this flow manages changes throughout the subscription lifecycle.
Lifecycle Management: The system allows you to process amendments such as suspensions, resumptions, cancellations, upgrades, and downgrades seamlessly while maintaining contract accuracy.
Renewal Management: Built-in tools and insights help identify at-risk customers early, automate renewal notifications, and streamline the renewal process to improve retention rates.Reporting and Insights: This component delivers the intelligence required to monitor performance and drive business growth.
Revenue Recognition: The solution supports compliance with accounting standards such as ASC 606 and IFRS 15 by automating revenue recognition schedules for complex subscription agreements.
360-Degree Customer View: Dashboards provide a comprehensive overview of customer subscription history, usage patterns, billing activity, and overall account health.
Key Metrics and Forecasting: Pre-built reports track key performance indicators such as Monthly Recurring Revenue (MRR), Total Contract Value (TCV), and churn rate, while AI-driven insights help predict churn risk and enable proactive decision-making.
Oracle Global Tax
Oracle E-Business Suite (EBS) and Oracle Fusion Cloud. While they share the goal of managing tax compliance, their architectures, capabilities, and user experiences are quite different.
Here is a high-level comparison to frame the discussion:
Oracle E-Business Suite (EBS)
Primary Tax Engine
E-Business Tax
Architecture
Integrated module within the EBS application suite
Key Capabilities
Handles complex tax calculations, jurisdiction rules, and basic tax reporting based on transactional data.
Reporting & Compliance
Primarily operational tax reporting (e.g., VAT registers). Often requires custom reporting or bolt-on solutions for statutory filings.
Strategic Tax Management
Limited to operational compliance.
Oracle Fusion Cloud
Primary Tax Engine
Oracle Fusion Tax
Architecture
A dedicated, central cloud service (SaaS) that powers all Oracle Fusion applications
Key Capabilities
Comprehensive tax determination + Global Tax Reporting (e.g., VAT returns) + Tax Reporting for income tax (GAAP/IFRS) .
Reporting & Compliance
Embedded, pre-configured statutory reports for many countries (EMEA VAT, etc.) . Offers a unified data model for creating reports for others .
Strategic Tax Management
Includes Tax Reporting (part of EPM) for strategic tax provision, global income tax calculation, and country-by-country reporting (CbCR) .
🏛️ Oracle E-Business Suite (EBS): The On-Premises Powerhouse
In Oracle EBS, global tax management is primarily handled by a module called E-Business Tax.
Functionality: It’s a robust, rules-based engine designed to calculate taxes (like VAT, GST, Sales Tax) on transactions (sales orders, invoices, payables). It manages tax regimes, jurisdictions, tax rates, and determines tax applicability based on complex business rules.
Use Case: It is the workhorse for ensuring correct tax is calculated on every transaction within your EBS environment. It’s deeply integrated with the EBS financials and supply chain modules.
Reporting: While it captures all tax-related transactional data, generating the final statutory reports (like a periodic VAT return) for various countries often requires additional configuration, custom development, or the use of third-party reporting tools. The data is there, but the pre-built reports for every local authority are not always comprehensive.
☁️ Oracle Fusion Cloud: The Unified and Strategic Platform
Oracle Fusion Cloud takes a much broader and more integrated approach to global tax, treating it not just as a transactional calculation but as an end-to-end process. It achieves this through a family of services, with Oracle Fusion Tax at its core .
Oracle Fusion Tax (The Central Engine): This is the direct evolution of E-Business Tax. It provides a single, unified service to manage tax determination for all Oracle Fusion applications . It handles the same complex calculations but in a more modern, flexible cloud architecture. It allows you to model simple and complex, country-specific tax laws and manage continuous regulatory changes .
Global Tax Reporting (For Compliance): This is a critical enhancement over EBS. Fusion provides a dedicated Global Tax Reporting function. It uses the data model from Oracle Tax to organize transaction information according to company and tax authority requirements .
Pre-built Reports: For many EMEA countries, Oracle Fusion Cloud Financials comes with predefined reports (e.g., Italy VAT Register, Spain VAT Journal) .
Flexibility: For countries without a pre-built report, you can use the underlying tax data model to create your own reports .
Process Management: It includes a formal process for managing tax periods, running trial reports, making corrections, and finally closing periods to prevent double reporting .
Tax Reporting (For Strategy): Beyond operational compliance, Oracle Fusion Cloud EPM (Enterprise Performance Management) includes a dedicated Tax Reporting module . This is for the corporate tax department.
Purpose: It provides an end-to-end solution for calculating and analyzing current and deferred tax provisions at both national and regional levels, in line with GAAP and IFRS standards .
Strategic Value: It includes out-of-the-box forms, dashboards, and workflows for managing the global tax provision process, analyzing effective tax rates, managing deferred taxes, and generating Country-by-Country Reporting (CbCR) . This transforms tax from a back-office compliance function into a strategic business driver.
Oracle Analytics and Reporting
we specialize in leveraging Oracle EBS and Fusion Technical expertise to deliver efficient and cutting-edge data management solutions. Our team of Oracle cloud experts delivers high-performance, scalable, and rapidly developed applications tailored to your business goals.
1. Architecture & Deployment
Oracle EBS (E-Business Suite)
Deployment
On-Premises (or hosted private cloud)
Architecture
Monolithic, modular but tightly integrated
Tenancy
| Single-tenant |
Upgrades
Manual, disruptive upgrades (e.g., 12.1 to 12.2)
Oracle Fusion Cloud (Fusion Applications)
Deployment
Cloud-native SaaS (Public/Oracle Cloud Infrastructure)
Architecture
Microservices-based, modular, loosely coupled
Tenancy
Multi-tenant (with isolated data schemas)
Upgrades
Continuous, automated updates by Oracle
2. Technology Stack
Oracle EBS
Database
Oracle Database (single schema)
Middleware
Oracle Forms, Reports, Workflow, OA Framework
UI/UX
Oracle Forms, JSP-based OAF pages
Integration
PL/SQL, XML Gateway, Oracle SOA Suite (optional)
Reporting
Oracle Reports, BI Publisher, Discoverer
Security
User/Resp-based, ACLs, Custom security models
Oracle Fusion Cloud
Database
Oracle Database (multi-tenant schema, encrypted)
Middleware
Oracle Fusion Middleware: ADF, SOA, BPM
UI/UX
Redwood Design System: Responsive, modern UI
Integration
Oracle Integration Cloud (OIC), REST/SOAP APIs
Reporting
OTBI (Oracle Transactional Business Intelligence), BI Publisher, FAW (Fusion Analytics Warehouse)
Security
Role-based (Duty Roles, Data Security Policies), OAuth, SSO
3. Development & Customization
Oracle EBS
Customization
Extensive mods at DB, Form, UI levels
Tools
PL/SQL, Forms Builder, Workflow Builder, OAF
Extensions
Custom tables, forms, concurrent programs
Scripting
SQL, PL/SQL, Java, Unix Shell
Version Control
Manual/Custom
Oracle Fusion Cloud
Customization
Limited to Oracle-approved extensibility
Tools
Page Composer, Application Composer, Visual Builder Cloud Service (VBCS)
Extensions
Flexfields, Sandboxes, REST APIs, Events
Scripting
Groovy, Java, JavaScript, React (for Redwood)
Version Control
Built-in via Sandboxes and lifecycle management
4. Integration & APIs
Oracle EBS
Primary Interfaces
Interface Tables, Open Interfaces, PL/SQL APIs
Integration Tools
Oracle SOA Suite, EDI Gateway, AQ
Event Model
Custom WF Events, Database Triggers
Batch Data
SQL*Loader, Concurrent Programs
Oracle Fusion Cloud
Primary Interfaces
REST & SOAP APIs (standards-based)
Integration Tools
OIC, VBCS, Oracle API Gateway
Event Model
Event Bus, Business Events, Notifications
Batch Data
FBDI (File-Based Data Import), ADFdi, REST Bulk APIs
5. Reporting & Analytics
Oracle EBS
Real-time Analytics
Limited (custom BI solutions)
Data Warehouse
Separate DW needed (e.g., OBIEE, custom)
Ad-hoc Reporting
BI Publisher, Discoverer (deprecated)
Mobile
Limited (custom)
Oracle Fusion Cloud
Real-time Analytics
Embedded OTBI, real-time dashboards
Data Warehouse
| FAW (Fusion Analytics Warehouse) prebuilt |
Ad-hoc Reporting
OTBI Analysis, BI Publisher, Smart View
Mobile
Native mobile apps, responsive design
6. Administration & Maintenance
Oracle EBS
Patching
Manual (ADOP cycles for R12.2)
Monitoring
Custom scripts, Oracle Enterprise Manager
Backup/Recovery
DBA-managed (RMAN, cold/hot backups)
Performance Tuning
DB/SQL tuning, instance sizing, custom indexing
Oracle Fusion Cloud
Patching
Oracle-managed, seamless updates
Monitoring
OCI Monitoring, Fusion App Monitoring Dashboard
Backup/Recovery
Oracle-managed (automated backups, point-in-time recovery)
Performance Tuning
Limited customer tuning; Oracle handles infrastructure
7. Key Technical Advantages & Constraints
Oracle EBS:
✅ Full control over DB, code, customization
✅ Can modify core code (though unsupported)
✅ On-premises data residency
❌ High maintenance, upgrade complexity
❌ Older tech stack (Forms, Reports)
Oracle Fusion Cloud:
✅ Modern UI (Redwood), mobile-ready
✅ Continuous innovation, automated upgrades
✅ Built-in analytics (OTBI, FAW)
✅ Better integration standards (REST, OIC)
❌ Limited deep customization (no DB access)
❌ Subscription-based, ongoing costs
❌ Internet-dependent
8. Migration Considerations
EBS to Fusion: Not a technical upgrade but a reimplementation
Data Migration: Use Cloud Migration Assistant (CMA), FBDI, or Oracle-provided tools
Customizations: Must be redeveloped using Fusion extensibility tools
Integration: Legacy interfaces must be rebuilt using OIC/REST APIs